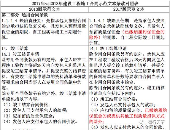
为指导建设工程施工合同当事人的签约行为,规范建筑市场秩序,维护建设工程施工合同当事人的合法权益,住房城乡建设部、国家工商行政管理总局对《建设工程施工合同(示范文本)》(GF-2013-0201)进行了修订,制定了《建设工程施工合同(示范文本)》(GF-2017-0201)(以下简称《示范文本》)。《示范文本》以建市[2017]214号文的形式印发,自2017年10月1日起执行。《示范文本》于2017年10月30日在中华人民共和国住建部官网正式公开,本文章基于新老《示范文本》的对比分析,将《示范文本》的修订条款逐一进行列明,以期让合同双方当事人第一时间了解新老《示范文本》的不同,并给予双方当事人合同管理相关操作指引,助力合同双方在实践中更好的签订建设工程施工合同。



